如今,在一项新的基因组研究中,来自澳大利亚昆士兰大学和墨尔本大学等研究机构的研究人员首次在澳大利亚社区发现了一种名为M1UK的新型A型链球菌菌株。
A组链球菌(Group A streptococci)也被称为“A型链球菌(strep A)”,在包括英国在内的欧洲报道了一种新的菌株,它的感染病例在世界范围内呈上升趋势。这种新的菌株与猩红热的激增和危及生命的侵入性A型链球菌感染的明显增加有关。
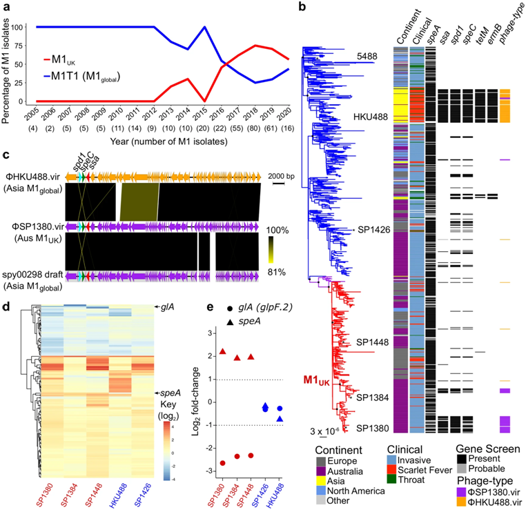
如今,在一项新的基因组研究中,来自澳大利亚昆士兰大学和墨尔本大学等研究机构的研究人员首次在澳大利亚社区发现了这种新菌株。与此同时,他们在澳大利亚的新南威尔士州、昆士兰州、西澳大利亚州和维多利亚州观察到侵袭性A型链球菌感染病例也在增加。相关研究结果于2023年2月24日发表在Nature Communications期刊上,论文标题为“Detection of Streptococcus pyogenes M1UK in Australia and characterization of the mutation driving enhanced expression of superantigen SpeA”。

A型链球菌是一种常见的细菌,主要由人们的喉咙携带。它可以引起轻微的疾病,包括咽喉炎、猩红热(因其引起的红色皮疹而得名)和脓疱疮。但它也可以引起“侵入性”疾病,如败血症。重复的A型链球菌感染可以导致其他严重的疾病,包括急性风湿热和风湿性心脏病。
这些作者研究了这种称为M1UK的新型A型链球菌的遗传组成并着重关注它与以前的菌株的不同之处。
对A型链球菌的了解
A型链球菌只感染人类,大约10%的学龄儿童携带它。它每年在全世界造成50多万人死亡。人们知道这种细菌已经有100多年了,在19世纪和20世纪初,它是儿童死亡的一个主要原因。但自从开发出治疗它的抗生素药物后,它对公共卫生的威胁就减少了。在20世纪80年代,一种叫做“M1”的A型链球菌菌株成为高收入社会中侵入性A型链球菌感染的主要原因。
在过去的十年中,英国和中国都报道了猩红热链球菌感染的死灰复燃。侵入性A型链球菌感染是罕见的。但是当它发生时,感染者的死亡率可高达20%。
这种新的菌株有什么不同?
A型链球菌菌株M1UK于2019年首次在英国报告,并通过基因组学---研究DNA序列以确定有机体的遗传组成的变化---进行确定。
英国科学家们已发现菌株M1UK表达的一种特定的A型链球菌毒素比之前的M1菌株多出五倍,但他们不确定这是如何做到的。这种毒素最初被称为“猩红热毒素(scarlet fever toxin)”,与侵入性A型链球菌的发展有关,因为它会使宿主的免疫系统不工作。

图片来自Nature Communications, 2023, doi:10.1038/s41467-023-36717-4。
这些作者试图了解菌株M1UK中的哪些变化导致了这种表达的增加。他们研究了A型链球菌M1UK菌株的遗传密码,并将它与之前的A型链球菌菌株进行了比较。他们发现了一些突变,其中一种突变位于这种毒素基因附近。随后他们修复了这种变化,看看它如何影响这种毒素的表达量。通过这种方式,他们确定了菌株M1UK增加这种毒素表达的机制。
将会看到更多危险的A型链球菌菌株吗?
基因组学帮助人们识别和跟踪新的细菌菌株。然后,科学家们需要在生物背景下使用这些知识,以弄清一种菌株是如何获得竞争优势,从而变得比以前的菌株更有优势---正如英国的菌株M1UK那样。
这种新的A型链球菌菌株有可能在人与人之间的传播方面做得更好,但人们需要开展更多的研究来了解情况是否如此。
侵袭性A型链球菌如今是一种必须报告的疾病
侵袭性A型链球菌感染于2021年7月被列入澳大利亚国家法定疾病清单,为在各州和地区正式记录该疾病铺平了道路。这意味着检测到的侵袭性A型链球菌病例将被报告给一个中央登记处,以便当局能够跟踪疫情和病例数。
这些作者将能够访问一个全国性的A型链球菌菌株库。他们将在AusPathoGen项目中试行全国A型链球菌基因组监测项目,这将加快他们识别和跟踪新出现的A型链球菌菌株的能力。
这些作者观察到这种类型的基因组研究如何帮助跟踪COVID-19的变化和指导公共卫生反应。通过与公共卫生合作伙伴开展这一试点项目,他们旨在建立一个全国性的侵袭性A型链球菌监测框架。
人们如何保护自己?
侵袭性A型链球菌仍然非常罕见,所以没有必要恐慌,但人们也不应该自满。基本的卫生习惯和生病时远离其他人对于防止传播仍然很重要。
儿童或老人更有可能遭受侵入性A型链球菌感染,所以如果观察到高烧(尤其是皮疹)、受感染的皮肤疮口的剧烈疼痛和任何呼吸困难等症状,那么应该立即去当地医院的急诊科或咨询全科医生。
抗生素在治疗感染方面非常有效,只要它们是可用的。人们还需要考虑控制感染的其他方法。澳大利亚的科学家们正处于研发全球A型链球菌疫苗的前沿。(生物谷 Bioon.com)